在原油生产加工过程中,原油输送是必不可少的。在输送过程中,由于分散性大、传输距离长、地域跨度大等特点,存在着各种管线自然损坏引起的泄漏,不仅给国家和企业造成重大经济损失,也会给人民生命和财产造成严重伤害,如2013年11月发生在青岛的输油管道破裂造成几十人死亡和数千万经济损失。
同时由于利益驱动,还存在着人为盗窃行为,近年来曾有多次新闻报道过因输油管道被破坏造成严重后果的。据有关部门调查统计,华北油田、中原油田、胜利油田、大港油田等因“油耗子”盗油破坏油气管线每年造成的直接经济损失约10亿元,间接经济损失约20亿元。因此,进行油气管道远程监测具有重大的安全和经济意义。
本文根据大港油田采油一厂企业合作项目,设计了一套基于全球移动通信系统(global system for mobile communication, GSM)的原油管道远程智能防盗监控系统,通过对管道内部压力的实时监控,判断出泄漏量的大小和初步的位置,并及时关闭相关阀门,同时发出报警信号,通知工作人员快速有效地做出反应,将损失降到最小。
1.1 系统组成
系统由数个单控制器构成,每个控制器都有对应编号,单控制器对压力传感器数据进行收集、判断以及发出控制命令,并且通过控制GSM模块发送消息给移动接收终端,通知工作人员快速有效地做出反应,避免损失。远程智能防盗监控系统的基本组成框图如图1所示。
图1 远程智能防盗监控系统的基本组成框图
1.2 模块电路设计
1)控制方案
系统采用就地分散控制的方式。各个控制器对自己控制范围内的各单元电路进行控制,同时对压力传感器数据进行采集以及根据采集到的数据进行分析、判断,并做出相应的控制命令。就地控制方式比较灵活,避免了各个控制器之间的互相干扰,其中一个控制出现故障也不会影响其他控制器的正常运行,保证各个控制器独立工作。
2)信息传输
由于传统的R232或者R485通信方式都是通过电缆进行数据传输,电缆网络复杂,并且容易被人为破坏,传输距离也有限,无法实现远程监控模式。本设计采用GSM短信模式的无线通信方式,该方法除了具备远程无线通信以外,还具有不易被破坏,实际数据传输速率30kbit/s左右,为系统实现远程监控提供了有效条件。
3)泄漏检测
采用油田专用的高性能SDG-GP压力变送器,其灵敏度较高,精度等级可以达到±0.05%,具有防腐蚀、抗高温功能等。
4)放大、隔离电路
利用中间继电器来充当一个隔离电路,可以隔离传感器12V电源电压对控制器信号的干扰;采用INA326单独运算放大器与外围电路构建放大电路,能够把传感器采集到的微弱信号放大成所需信号。
5)电源电路
由于此方案需要多路电压,例如传感器需要12V电压,放大器需要3.8V电压,GSM模块需要2.8V电压,控制器需要3.3V电压;因此可以采用LM2576把12V电压变成3.8V,然后利用RT9193- 33GB把3.8V电压变成3.3V与2.8V,这样就可以得到稳定的多路电压。单控制器结构功能框图如图2所示。
图2 单控制器结构功能框图
系统单控制器采用STC12LE5410A/D单片机,这种微控制单元(micro controller unit, MCU)具有1个R232口和1个SPI通信口以及8位A/D。
2.1 工作流程
控制板安装在管道内部,高精度压力变送器不断采集管道内部压力值,经过隔离、放大电路传回控制器,然后对此信号进行A/D转换、数字信号分析,每次分析完的信号都写入AT24C02(以防止断电后数据丢失、每隔一段时间清除其中的数据)。最后判断是否超过程序设计的阀值,以及是否是起泵、调压等引起的误报。
当确认后的确是泄漏引起而超过阀值时,控制器控制报警模块报警,并且标记此信号,同时通过控制器控制GSM无线通信模块把程序设计时编辑好的故障短信发送到移动接收终端传输;但当未超过阀值时,从机只需要跟常态一样运行。系统工作流程如图3所示。
图3 系统工作流程框图
2.2 放大电路
图4是系统的放大电路原理图,采用INA326搭建而成的经典电路。传感器采集到的信号通过集成运放的输入端2脚、3脚接入,放大后信号由6脚输出,输出端加上一个限流电阻;该运放是单电源供电,并且具有极低的直流误差。外围电路简单、元件很少,灵敏度高,不需要对外围元件进行匹配调节,真正实现免调试功能。输入阻抗达到100kΩ,内阻达到几十MΩ,稳定性很好,输出信号比较稳定。
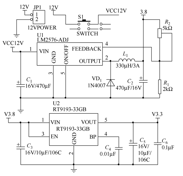
2.3 电源电路
图5是系统的多路电压产生电路原理图,电源输入为12V直流电压,由LM2576电源稳压模块与外围电路搭建的降压电路,把12V电压变成3.8V电压为运放供电;再把3.8V电压由降压集成芯片RT9193搭建而成降压电路变成3.3V电压,为控制器供电。
图4 放大电路原理图
图5 多路电源产生电路原理图
2.4 控制电路
图6是系统的控制器电路原理图,控制器电路以STC12LE5410AD单片机为控制核心,由外围辅助电路,复位电路、晶振电路、滤波电路等构成。控制电路通过2引脚、3引脚与GSM(WS6138)进行控制通信发送短信。ADC为经过放大器放大后的信号输入端。
图6 控制器电路原理图
2.5 GSM电路
图7是系统的GSM电路原理图,GSM电路以集成芯片WS6138为核心,由SIM卡外围电路构成,通过控制器通信端口与WS1836通信端口达成通信协议,控制器下发命令让WS6138调出短信内容,通过SIM卡电路发送短信给移动接收终端。
控制器电路软件流程如图8所示。包括故障发生与正常运行两个部分。故障发生就是产生中断响应,分析系统采集到的压力值与程序设计的压力阀值之间关系是否异常,对异常信号进行标注,再一次判断是否是工况引起的异常,若确定是泄漏引起的异常,则产生中断响应去执行控制命令,待处理完故障以后再进行系统故障恢复;正常运行时系统不产生中断响应。采用前后台的设计思路,在中断里面处理事件标志,主流程序中检测标志处理具体事务,程序有了很强的健壮性。
4.1 测试条件
利用装配好的智能防盗监控系统控制板,实验室直流电压源为控制板提供12V直流电压,然后检测各个模块电压是否正常,待检测所有电压正常以后,在控制板底端插上已注册的SIM卡,最后利用USB转串的数据线连接电脑与控制板MCU的串口通信端。
图7 GSM电路原理图
图8 控制器电路软件流程图
4.2 测试步骤
4.3 测试实验
由于调试过程中涉及到真实的手机号码,因此某些地方作了隐藏处理。
1)模块给手机发信息测试
首先,模块上电,打开开关指示灯常亮500ms,说明模块开始正常工作;然后,等待指示灯60ms开/2s灭的时候,说明SIM卡注册网络成功,此时便可以开始实验工作。
(1)TEXT方式发送信息。如图9为TEXT方式发送信息截图。
图9 TEXT方式发送信息
(2)PDU方式发送信息。如图10为PDU方式发送信息截图。
图10 PDU方式发送信息
2)手机给模块发信息测试
首先,模块上电,打开开关指示灯常亮500ms,说明模块开始正常工作;然后,等待指示灯60ms开/2s灭的时候,说明SIM卡注册网络成功,此时便可以开始实验工作。
(1)TEXT方式接收信息。图11为TEXT方式接收信息截图。

图11 TEXT方式接收信息
(2)PDU方式接收信息。图12为PDU方式接收信息截图。
图12 PDU方式接收信息
本文进行理论推导,初步阐述了该方法的可能性,然后通过仿真分析证明了基于GSM的原油远程管道智能防盗监控系统设计方法的正确性,不仅能够有效解决系统信息传输问题,还能通过手机报警方式提醒工作人员,便于值班人员及时发现且快速解决问题。
由于系统正处于研发阶段,所以文中得到的都是仿真实验数据,真实数据还有待系统完全设计制作完成后,在实际工程中试验才能得到最准确的数据。